🌏 Aligning Circularity with Net Zero: Cutting Shipping Emissions Now


Hey Reader 😊

Welcome to the September edition of the Circular Digest.

I'm excited to share the 2nd part of the 3 part series, written by Meghan Fitzpatrick. This month's deep dive we take a deeper look into a carbon-intensive sector, shipping, and explore how it can be decarbonised. ⬇️


Circular Roundup

Policy: The French government has published its long-awaited decree on environmental labelling for textiles. This framework is voluntary until Oct 2026, when any third-party can assess and share the environmental footprint of textiles without needing to ask the brand. The framework builds on the EU Product Environmental Footprint (PEF) but goes further, explicitly factoring in durability, repair and microplastics aiming to capture critical impacts of the linear fast fashion model.

Strategy: Asia Pulp and Paper (APP) commits $300m to sustainable sourcing. This move embeds sustainability into core operations, increases supply chain transparency, and reduces ESG risks across the value chain. By prioritizing responsible sourcing and forest restoration, APP strengthens supply chain resilience, mitigates reputational exposure, and positions itself to capture growing demand for environmentally responsible products.

Policy: South Australia has become the first jurisdiction to ban soy sauce fish. This packaging is single-use and designed to be thrown away with the food packaging, highly littered and hard to recycle as small format packaging (less than 2 inches across 2 or more dimensions). Would be interesting to see if other jurisdictions follow suit!


Action This 💡

Run a value chain Risks & Opportunities assessment by mapping ESG and circularity hotspots. Map where ESG and circularity risks are highest, then quantify both financial/operational impacts (e.g., fines, disruption, lost revenue) and environmental/social impacts (e.g., pollution, emissions, community effects). Then quantify the benefits of improvements, like resource efficiency gains or new circular revenue streams and prioritize actions that offer the highest combined environmental and business return (note: these two aren't mutually exclusive!)


Reimagining Sectors: Shipping

With Meghan Fitzpatrick

“Reducing the industry’s GHG emissions is essential, and can partly be achieved by measures including demand reduction, energy efficiency improvements, use of wind-assisted propulsion, speed reduction and electrification. However, decarbonisation will also rely on replacing climate-damaging fossil fuels with lower emission alternative fuels”.

As of 2025, estimates suggest international maritime transport is responsible for 2.3% of global GHG emissions each year - for context this is about the same as the entire GHG emissions of Canada (768 MtCO₂e). Within an EU context, shipping accounts for around 4% of total EU GHG emissions.

The IMO Net-Zero Framework is a world-first aimed at combining mandatory emissions limits and a GHG pricing mechanism for an entire industry sector. The Framework will be mandatory for large ocean-going ships (over 5,000 gross tonnage), which emit 85% of total CO₂ emissions from global shipping. In setting these industry targets, the IMO has thrown down the gauntlet for a global shift within the shipping industry to accelerate towards low or zero-carbon fuels, technologies, and energy sources.

How can shipping emissions be addressed?

In order to align with both the IMO GHG strategy (2023) and IMO Net-Zero Framework (2025), the shipping industry will have to put in place new practices.

The world as we know it functions heavily on the international maritime industry - with shipping accounting for 80% of the world's trade. This accounts for a not-so-small amount of our global annual GHG emissions. So how can we address this?

The IMO outlines a number of areas that can be looked at to reduce the industries emissions, including technological and operational measures, such as propeller enhancements, hull-coatings, ship design changes, optimised navigation, and measures related to alternative fuels and energy.

But first let's look at an alternative path, one that more closely aligns with the principles of circularity - reducing demand for shipping by reducing our demand for goods.

A recent paper from Opportunity Green outlines some key ways we can think about reducing shipping emissions by adjusting our current shipping practices.

Streamline the journeys - with faster, shorter journeys, more efficient routes, or more localised trade, fuel consumption and emissions would drop.

  • Ship route optimisation - taking into consideration variables such as temperature, wind speed, tides, currents and speed could lead to fuel-efficient shipping.
  • Reducing the length of our project supply chains by promoting manufacturing clusters closer to points of final consumption - this sector is highly geographically concentrated, with China and other Asian economies ​serving as the de facto electronics factory of the world​, accounting for about half of global exports.

Reuse, repair, recycling of the ships - the ​Sustainable Shipping Initiative​ have undertaken research demonstrating that material efficiency practices can drastically reduce emissions, i.e. hull reuse practices can provide ​up to 29%​ reductions in emissions compared to BAU.

Product demand reduction - reducing the demand for containerised trade using circular economy methods such as recycling, reusing, repairing and reprograming, rather than demanding new shipments of manufactured goods over substantial distances.

  • Rights to reuse, repair, reprogram: circular economy policies are already gaining traction, including in the US state of Massachusetts and in the EU and UK, a statutory “Right to Repair” can help prevent manufacturers locking users and third-party repair services out of their products. “Repair voucher” schemes, such as in Austria, can incentivize repair by allowing households to claim back costs.

The case for hydrogen

While efficiency and circularity address immediate consumption, achieving net-zero also requires aggressive technological adoption as mandated by the IMO. This is where hydrogen could play a role.


The IMO Strategy (2023) includes a target for low or zero emissions technologies, fuels and/or energy sources to represent at least 5% (striving for 10%) of the energy used by international shipping by 2030. The Strategy also includes a number of indicative checkpoints for progress towards its long-term target of net-zero by or before 2050:

  • 2030 - reduce the total annual GHG emissions from international shipping by at least 20%, (striving for 30%), compared to 2008
  • 2040 - reduce the total annual GHG emissions from international shipping by at least 70%, (striving for 80%), compared to 2008

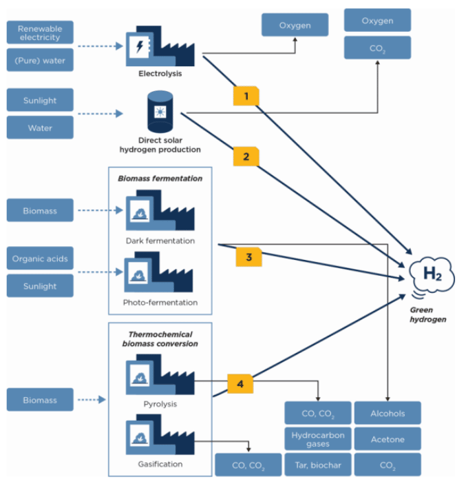
In the ‘Global Hydrogen Review’, it has been acknowledged that hydrogen-based low-emissions alternative fuels are expected to be a key component in the decarbonisation of the shipping sector. However, currently, the global production of green hydrogen is less than 0.1 Mt/per year. Comparatively, the current global energy demand of international shipping is estimated to be about the equivalent of 95 Mt of hydrogen per year. So we are going to need to seriously scale up our production of green hydrogen to reach this demand.

How can we do this?

At present electrolysis is considered to be the most suitable - especially as ‘sustainable’ biomass can often divide opinion in the climate world. Within the shipping industry, hydrogen can be used as either a direct fuel source, or within fuel cells. However, the use of any of alternate fuels as replacement fuel for shipping, will require adaptations to both ships and bunkering infrastructure.

There has been progress within the sector so far:

  • Norled’s hydrogen-powered ferry, “MF Hydra” which launched in 2021 is the world’s first ship sailing on liquid hydrogen.
  • The Port of Rotterdam is trying to establish a hydrogen import terminal. By 2030, the port plans on distributing 4.6 Mt of hydrogen per year - 13% of the EU’s total projected hydrogen consumption.

Current barriers and the way forward

So we've talked about the case for hydrogen to meet the shipping industry's decarbonisation goals. What are the barriers and how can they be mitigated?

A key barrier to the application of hydrogen technologies and e-fuels is still the cost of non-fossil derived hydrogen. The initial investment cost of hydrogen fuel cells and related infrastructure remains relatively high. Scaling up hydrogen technologies by accelerating research and innovation can increase expansion, lower prices and make it more efficient and applicable. For example research bunkering infrastructure and on-board hydrogen storage. In order to achieve this we need more finance to be directed towards R&D.

In addition the current regulatory framework is lacking. We need stronger technical regulation and forward-thinking policy to create a favourable landscape for hydrogen to be scaled up and adopted.

Dual course to net-zero

To conclude decarbonization requires a dual strategy: immediate demand reduction (e.g., speed cuts yielding ~20% emission savings) and a shift to alternative fuels. To meet the IMO Net-Zero Framework, the industry needs to scale hydrogen from < 0.1 Mt to 95 Mt per year. Supportive policy and directed financing for R&D will be critical in ovecoming the high costs and the current lack of regulatory frameworks.

Meghan has just started a position as a Research Assistant for the Climate Action100+ Initiative team within the Transition Pathway Initiative Centre, at the London School of Economics and Political Science (LSE). She has an undergraduate degree in Earth Sciences and a postgraduate degree in Climate Change Science and Policy from King's College London. She has professional experience in the non-profit sector, working at CDP for two years. Meghan worked as an assessor in CDP's ACT team - Accelerating the Low-Carbon Transition - assessing the highest emitting companies in sectors such as Oil and Gas and Electric Utilities. She is a skilled science communicator and has previously worked with the EU Commission on city sustainability projects, including the European Green Capital and Green Leaf Awards. Meghan has a keen interest in marine science, plastic pollution, renewable energy solutions and circular economy policy.


Smart Picks 🧠

How hydrogen can help decarbonise the maritime sector - Read this policy paper by Hydrogen Europe on the role hydrogen can play in decarbonising shipping. This paper focuses on how incentives and policies can accelerate hydrogen integration and drive innovation in technology and infrastructure. It also discusses how a common European regulatory framework with clear and ambitious obligations can provide a favourable policy landscape for hydrogen.


What did you think of this edition of Circular Digest? If you have any thoughts, questions, or ideas for future content, reply to this email. 😊


See you next month!

Kayleigh


How can I help you? 💪

Here are a few ways, whenever you are ready:

💡Book a 30 min circularity advisory clinic: Don't know where to start on your circularity journey? Have a specific circularity challenge you need help solving? Let's chat and explore how I can support your goals.

This session is offered at a discounted price of just £50 /€60 / USD$70 for Circular Digest subscribers. Spots are limited so secure yours now!

🎤 Get inspired: I've spoken at UN events, industry conferences such as edie and Plastics Recycling Show, and online webinars attended by 200+ attendees from every sector and region. Reply to this email to chat about how I can inspire your audience.

📩 Any other collaboration: Whether it's partnerships, projects or something else, just reply to this email, and let's chat!

Kayleigh Lee-Simion

Connect with me 👇

133 Rye House, 161 High Street, Ruislip, Middlesex HA4 8JY
Unsubscribe · Preferences

Subscribe to Circular Digest